Instance Verification Kit (IVK)
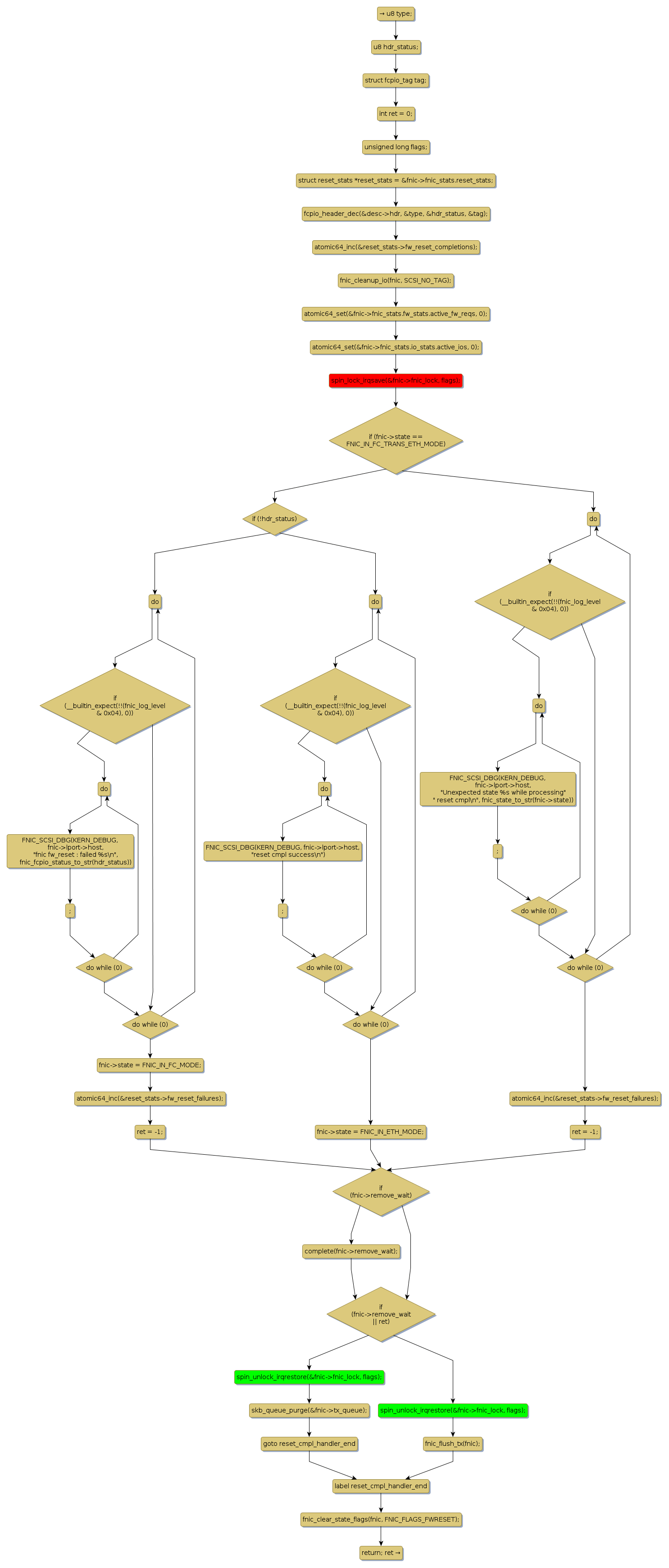
spin lock @ [17967+43+/linux-3.19-rc1/drivers/scsi/fnic/fnic_scsi.c]
Instance Signature: fnic_lock
|
The Matching Pair Graph:
|
|
Function Name
|
Control Flow Graph (CFG)
|
Events Flow Graph (EFG)
|
Source Correspondence
|
|
fnic_fcpio_fw_reset_cmpl_handler
|
|
|
[17413+32+/linux-3.19-rc1/drivers/scsi/fnic/fnic_scsi.c]
|